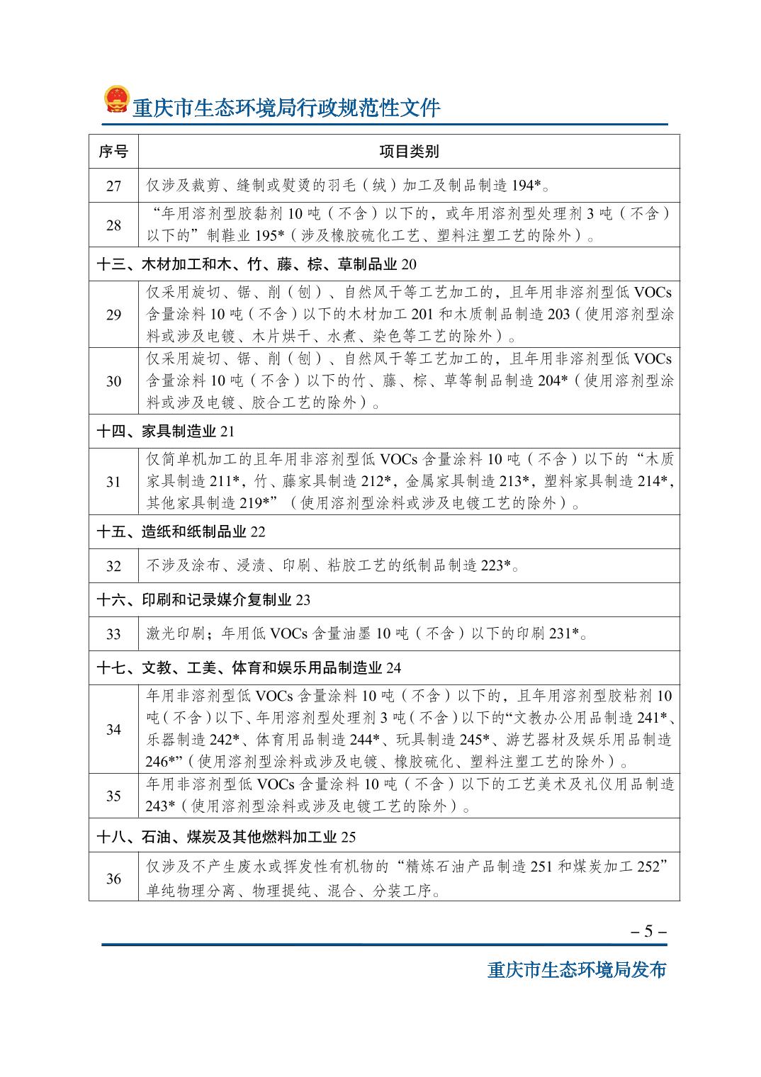
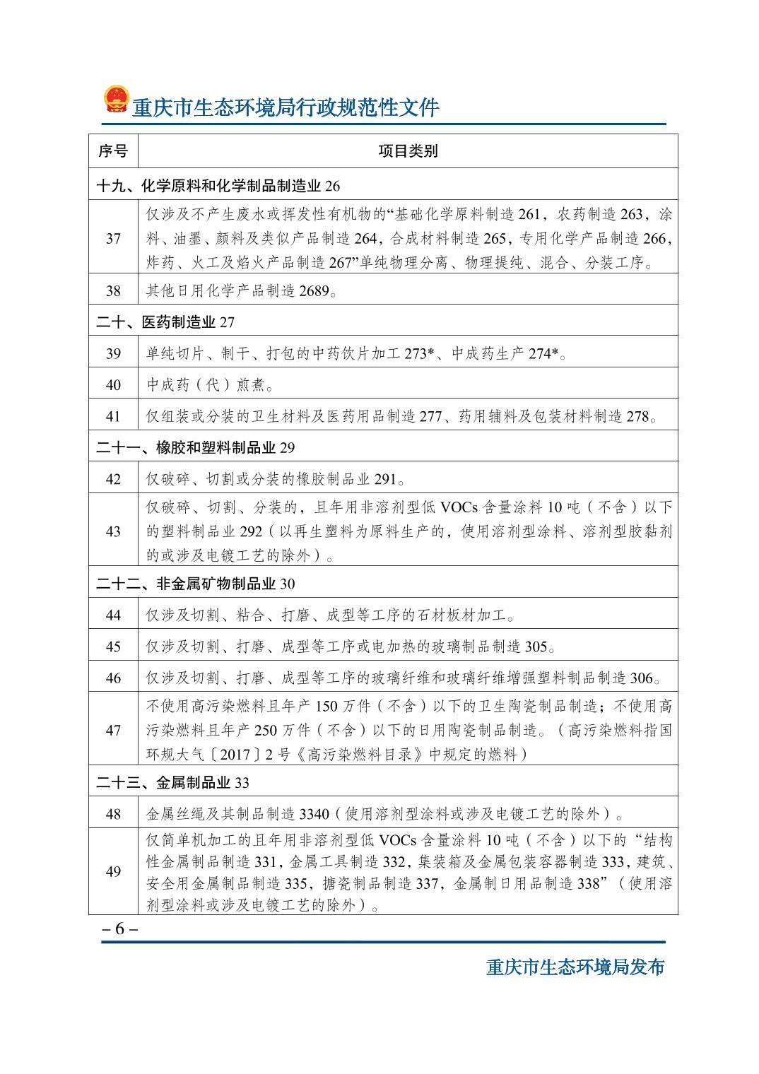
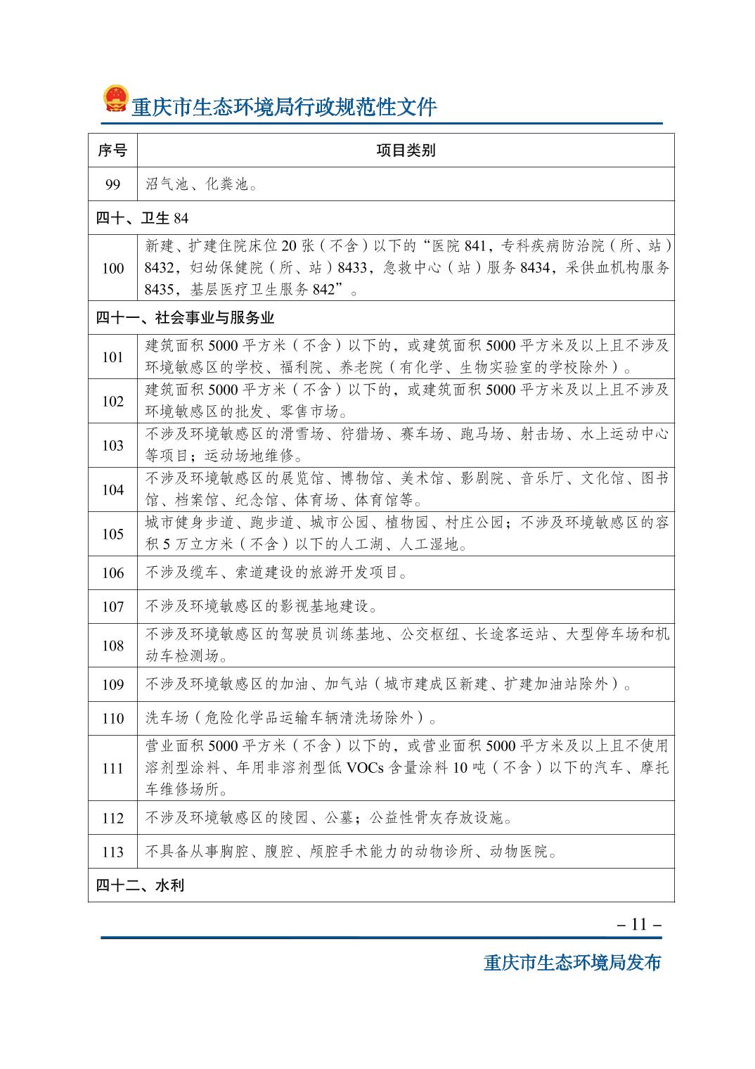
">
| 索引號 | 11500228008652919G/2024-00062 | 發文字號 | 渝環規〔2023〕8號 |
| 主題分類 | 城鄉建設、環境保護 | 體裁分類 | 公文 |
| 發布機構 | 梁平區生態環境局 | 有效性 | |
| 標題 | 重慶市生態環境局關于印發《重慶市不納入環境影響評價管理的建設項目名錄(2023年版)》的通知 | ||
| 成文日期 | 2024-04-16 | 發布日期 | 2024-04-16 |
| 索引號 | 11500228008652919G/2024-00062 |
| 發文字號 | 渝環規〔2023〕8號 |
| 主題分類 | 城鄉建設、環境保護 |
| 體裁分類 | 公文 |
| 發布機構 | 梁平區生態環境局 |
| 有效性 | |
| 標題 | 重慶市生態環境局關于印發《重慶市不納入環境影響評價管理的建設項目名錄(2023年版)》的通知 |
| 成文日期 | 2024-04-16 |
| 發布日期 | 2024-04-16 |












